SPOT
A parking app designed to help make parking easier and more efficient
Role
๐ Solo Project
Timeline
๐ 4 Weeks
Tools
๐ ๏ธ Adobe XD, Photoshop
Overview
What is Spot?
Spot is a mobile app designed to help people speed the process of finding a parking spot by allowing users to scan for open spots and reserve in advance.
Problem
17 Hours
Average amount of time drivers spend looking for a parking spot each year
Challenge
From the research statistics, I saw a design opportunity to develop a solution for parking frustrations users face in their daily lives. This led to the initial question:
63%
of 6,000 U.S. drivers surveyed avoided driving to shopping sites, airports, or other destinations due to parking challenges
42%
of 6,000 U.S. drivers surveyed said they missed appointments due to parking
*According to INRIX Transportation Analysis
How might we reduce the amount of time spent on searching for a parking spot through design?
Research
Interviews
Through interviews I found that my target users are college students and working adults that live in crowded towns or cities.
Insights
โIt would be really convenient to know for sure that Iโm going to have a parking spot.โ
โI have to leave 30 minutes earlier than I need to incase there are no parking spots.โ
โMany parking decks show the number of open spots but not where it is.โ
Users want the assurance of knowing that there will be a parking spot open for them when they arrive at their destination.
Users would benefit from being able to see where the open parking spots are.
Users want to save unnecessary time wasted because of not knowing how their parking situation is going to turn out.
Proposed Solutions
User Persona
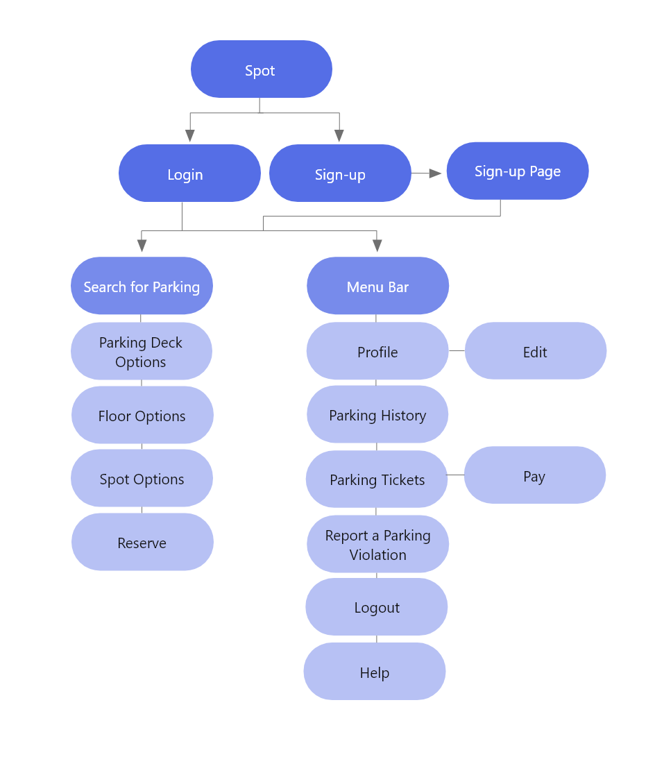
Product Structure
High-Fidelity Prototype
Design Solutions
1
2
Users are able to look up open parking spots that are available in their chosen date, time, and location
Users are able to see the exact location of their spot highlighted in the reservation details page.
Users are able to report other parking violators through the app by taking a picture
Visual Design
Visual Design
Reflections
Constraints
Users will need an iOS or Android compatible device to use the free, app-only platform. Once downloaded, users will create a profile with a unique username and enter the make, model, and license number of their car. This information is needed to ensure the correct use of spot reservations. If a user violates parking regulations (ex: parking in another user's reserved spot), other users can snap a picture of the car's license plate and the violator will be ticketed automatically through the app.
๐
Help users to plan their parking before they leave for their destination
๐
Help users reserve a specific parking spot for a chosen period of time
3
๐ฉ
Allow users to report parking violators through the app
